Vida Acadêmica
Ensino
- Cursos de Graduação
- Cursos de Pós-Graduação (Mestrado e Doutorado)
- Cursos de Especialização
- Cursos de Educação a Distância
- Colégio de Aplicação
- Relações Internacionais
- Manual do Estudante
- Calendário Acadêmico
- Vida Acadêmica
- Colação de Grau
- Programas de Residência
- Residência Pedagógica
- Pró-Reitoria de Graduação
- Corpo Docente
- Egressos
Vida Acadêmica - Fluxos e Documentos Vida Acadêmica - Fluxos e Documentos
Formulários e Requerimentos
- Requerimento Geral
- Requerimento de Dispensa de Componente Curricular
- Requerimento de Diploma de Graduação (1ª e 2ª via)
Transferência Ex Officio (por Força de Lei)
Disciplinas Isoladas
- Requerimento de solicitação de matrícula em disciplina Isolada
- Normas Gerais de Disciplina Isolada
- O pagamento da GRU só deve ser efetuado APÓS a solicitação e preenchimento do formulário devidamente carimbado pela coordenação/secretaria do curso.
- Resolução 19/2022 - CEPE/UFPE - Regulamenta o Acompanhamento de Estudos em Situações Excepcionais
IMPORTANTE: A submissão aos EP não dispensa os estudantes da obrigatoriedade de solicitação de matrícula em componentes curriculares, via Sig@, nos prazos previstos no Calendário Acadêmico da Graduação.
Para saber mais sobre EP, acesse a resolução:
- Resolução 08/2022 - CEPE/UFPE - Disciplina os Estudos Planejados para os/as estudantes com obstáculos no prosseguimento do processo de aprendizagem nos cursos de graduação oferecidos pela Universidade.
RECUSA DEFINITIVA DE MATRÍCULA 2026.2
A Pró-Reitoria para Assuntos Acadêmicos - PROGRAD informa que os/as estudantes incursos/as no art. 1º da Resolução nº 07/2021-CCEPE/UFPE, isto é, que esgotaram, em 2026.1, o prazo máximo estabelecido para integralização* do perfil curricular a que se encontrem vinculados/as, poderão solicitar período(s) letivo(s) adicionais à Comissão de Recusa, por meio de RECURSO ADMINISTRATIVO INSTRUÍDO JUNTO À COORDENAÇÃO DO CURSO, NO PRAZO DE 10 A 23 DE MARÇO DE 2026.
A PROGRAD alerta que OS/AS ESTUDANTES SERÃO CIENTIFICADOS/AS OFICIALMENTE MEDIANTE ACESSO AO SIGAA, NO ATO DE MATRÍCULA ACADÊMICA 2026.1, de sua incidência na hipótese de recusa definitiva de matrícula e, CASO NÃO SE MANIFESTEM NO PRAZO ESTABELECIDO ou tenham suas justificativas rejeitadas pela Comissão de Recusa, TERÃO SUA MATRÍCULA RECUSADA EM 2026.2.
A PROGRAD lembra que É RESPONSABILIDADE DO/A ESTUDANTE DIRIGIR-SE ATÉ À COORDENAÇÃO DO CURSO e entregar a documentação necessária para abertura de seu recurso administrativo. Nenhum documento entregue em qualquer outro órgão da UFPE servirá para este fim, isto é, caso o estudante não entregue seu recurso à Coordenação do Curso, este será considerado não entregue.
DOCUMENTOS NECESSÁRIOS À ABERTURA DO PROCESSO ADMINISTRATIVO:
- Requerimento para reconsideração do ato de recusa definitiva de matrícula 2026.2;
- Proposta para Plano de Estudos - com planejamento a partir de 2026.2;
- Documentos comprobatórios das alegações do/a estudante.
* Conforme art. 1º, parágrafo único, da Resolução nº 07/2021-CEPE/UFPE, na contagem do prazo de integralização curricular, não serão contabilizados os semestres letivos em que o estudante realizou trancamento de matrícula nem os semestres letivos especiais (não regulares), entre eles, os cursos de verão e o semestre letivo suplementar 2020.3. Também não serão contabilizados os semestres letivos 2020.1 a 2025.2, referentes à suspensão da recusa definitiva de matrícula na UFPE.
DOCUMENTOS NORMATIVOS:
- Resolução Nº 07/2021 - CEPE/UFPE – Disciplina a recusa definitiva de matrícula na UFPE
- Procedimentos para Solicitação de Confecção da Láurea Acadêmica - Coordenação de Curso
- Procedimentos para Solicitação de 2ª Via de Láurea Acadêmica
- Resolução Nº 09/2015 - Estabelecer a Láurea Universitária e indica critérios para sua concessão.
Formulários para Semestres com atividades presenciais e remotas: 2020.1, 2020.2 e 2021.1
- Resolução nº 23/2020 - CEPE - Regulamenta o Calendário Acadêmico 2020 e 2021
- Anexo II - Plano De Aula Para Disciplinas de Laboratórios Especializados ou Clínicas ou Similares Exclusivamente No Formato Remoto
- Anexo III - Plano de Aula Para Disciplinas de Estágios Obrigatórios Exclusivamente No Formato Remoto
- Anexo IV - Termo de Autorização de Uso de Imagem (Docente)
- Anexo V - Termo De Consentimento Livre Esclarecido De Adesão Para Componente Curricular/Disciplina Presencial (Estudante)
Estudos Continuados Emergenciais
- Resolução nº 08/2020 - CEPE - Regulamenta o Calendário Acadêmico Suplementar
- Anexo I - Plano de Aula para Disciplinas Configuradas como Práticas Profissionais de Laboratórios Especializados
- Anexo II - Plano de Aula para Disciplinas Configuradas como Práticas Profissionais de Estágios Obrigatórios
- Anexo III - Termo de Autorização de Uso de Imagem (Docente)
- Anexo V - Formulário de Cancelamento de Matrícula
- Guia do Estudante - Ano Letivo 2020/2021
- Guia do Coordenador - Ano Letivo 2020/2021
- Guia do Docente - Ano Letivo 2020/2021
- Guia do Estudante - 2020.3
- Guia do Docente - 2020.3
- Guia do Coordenador - 2020.3
- Histórico Escolar Alunos Formados ou Desvinculados até 2022.2 solicitar através deste link.
- Alunos vinculados, formados e desvinculados a partir de 2023.1 devem emitir através do SIGAA. (sigaa.ufpe.br)
O comprovante estará disponível a partir do primeiro dia de aula. Os alunos devem procurar a coordenação do cursos para sua obtenção.
Para desvínculo de curso ou da instituição, o(a) estudante deve preencher o documento de Solicitação de Desvínculo e encaminhá-lo, junto com uma cópia do RG, para o email da Divisão de Registo Escolar - DRE (dre.prograd@ufpe.br)
Preenchimento da GRU / Taxas Acadêmicas (Resolução 08/2025 – UFPE)
Observação¹: Ao escolher a opção "PIX", o pagamento poderá ser realizado com aplicativo de qualquer banco. Já na opção "boleto", o pagamento poderá ser realizado apenas através do Banco do Brasil.
Observação²: Em caso de erro nos valores pagos ou devolução de valor por serviço não executado, entrar em contato com o setor financeiro através do e-mail: financeiro.prograd@ufpe.br.
Para participar, aluno deve consultar sua situação no sigaa@ e, no último período, deve comparecer à escolaridade do Centro que o curso está vinculado para assinar o formulário de pedido de Colação de Grau.
A partir de janeiro de 2022 os diplomas emitidos pela UFPE serão digitais, esse novo formato fará com que o diploma seja emitido em menos tempo. O diploma digital terá a mesma validade jurídica do documento físico e contará com assinaturas com certificação digital.
Para maiores informações acesse: https://www.ufpe.br/prograd/diploma
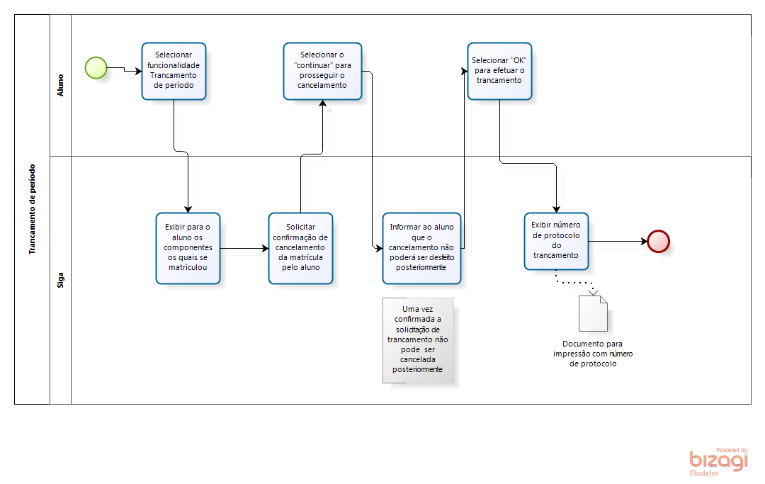
- Link para o trancamento no SIGAA: https://sigaa.ufpe.br/sigaa/verTelaLogin.do
- Fluxo do processo: Trancamento de Período.
Apoia e promove a acessibilidade aos estudantes e servidores (docentes e técnico-administrativos em educação) com deficiência, mobilidade reduzida, transtorno funcional específico da aprendizagem, transtorno global do desenvolvimento e/ou altas habilidade/superdotação.
Site: www.ufpe.br/nucleodeacessibilidade
Endereço: Rua Acadêmico Hélio Ramos, s/n – Várzea – Recife | PE
CEP: 50740-530
Telefones:
(81) 2126-8439
(81) 2126-8486